RAG実装の基本技術:「検索と参考の分離」
本記事では、RAGの性能を高めるための「SINR」という手法について、ざっくり理解します。
株式会社ナレッジセンスは、生成AIやRAGを使ったプロダクトを、エンタープライズ企業向けに開発しているスタートアップです。
この記事は何
この記事は、RAGにおける「検索」と「生成のための読み込み」を分離する新手法「SINR」の論文[1]について、日本語で簡単にまとめたものです。
今回も「そもそもRAGとは?」については、知っている前提で進みます。確認する場合は、こちらの記事もご参考下さい。
本題
ざっくりサマリー
「SINR」は、RAGの回答精度を高めるための手法です。Dell Technologiesの研究チームによって2025年11月に発表されました。

ちなみに「SINR」は「Search is not Retrieval」の略です。「検索とリトリーバルは違うよ」という主張です。
通常のRAGでは、ドキュメントを細切れ(チャンク)にして、データベースに保管します。そして、ユーザーから質問が来たら、チャンクを 「検索」して、それをそのまま「LLMへの入力」に使います。
しかし、そういう普通のRAGでは「重要な情報が前後のチャンクに分断されてしまう」という課題があります。(参考)。
※チャンクを細切れにするほど、検索の精度は上がりますが、そうすると逆に、LLMに渡す際、文脈が消えてしまいます。
そこで、SINRという手法では、「ベクトル検索に使うチャンク」と「LLMに渡すコンテキストのチャンク」を別々に使うことで、この課題を解決します。
問題意識
適当に実装したRAGでは、「チャンキングで文脈が消える」という課題があります。
実際、RAGで「検索精度が出ない」というお悩みの中でも、この問題が原因であることは、かなり多いです。
そして、検索精度が出ないと「最適なチャンクサイズは何文字だ?」という話になりがちです。
ただ、残念ながら、
そもそもそれは、問いの立て方が間違っています。チャンクのサイズ(文字数)を多くすると、文脈は確保されますが、検索の精度は落ちてしまうためです。基本的にはトレードオフの関係です。
手法
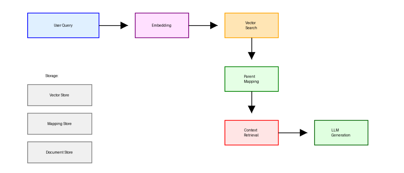
SINRという手法は、ざっくりいうと、データを「親子」の階層構造で管理します。

親子構造の手法で、名前が「SNIR」(読み方はシニアー)なのはシャレでしょうか
【事前にやっておくこと】
-
LLMに渡す用のチャンク作成(親)
- 文書を「意味のまとまり」ごとに大きく区切る(約600〜1000トークン)
-
検索用のチャンク作成(子)
- 1の親チャンクを、さらに細かく区切る(約100〜200トークン)
-
マッピング
- どの「子」がどの「親」に属するか、を紐付けておく
【ユーザーが質問を入力して来たとき】
-
意味検索
- ユーザーの質問に対して、細かい方のチャンクを使ってベクトル検索 -
親チャンクをLLMに渡す
- ヒットした「子」が所属する「親」チャンクを、LLMに渡す
-
参考情報を元に、回答生成
- ここは普通のRAGと同じ
この手法のキモは、検索用のチャンクと活用のチャンクを分けていることです。チャンクの「文字数」自体は、そこまで大きな問題ではありません。
成果

- 検索精度の向上(Recall@20で15〜25%改善)
- 文脈の一貫性の向上(30%向上)
- 検索インデックスサイズの削減(40〜60%削減)
- →小さいチャンクだけを保管するため。(無駄なSliding Windowが不要になる)
- クエリレイテンシの短縮(20〜30%短縮)
まとめ
この手法の手法は、RAGの精度を上げるための非常に基本的な手法です。
今回取り上げたのは2025年の論文ではあるものの、実務としてはかなり前から、精度向上の手法として知られています。(例えば、LangchainのSmall to Big[2]手法など。)
また、これを応用して、要約チャンクを作る手法「RAPTOR」も、定石になりつつあります。
ぜひ、みなさまが業務でRAGシステムを構築する際も、選択肢として参考にしていただければ幸いです。今後も、RAGの回答精度を上げるような工夫や研究について、記事にしていこうと思います。我々が開発しているサービスはこちら。
Discussion