AssertJでリストや配列の中身をチェックするアサーションのまとめ
はじめに
AssertJ はJVM系言語向けのアサーションライブラリです。AssertJでIterableやArrayを比較する場合、通常の assertThat(actual).isEqualTo(expected) の形式でも比較できますが、状況によっては専用のアサーションメソッドを利用した方が便利なこともあります。
IterableやArray用のアサーションについては、ドキュメントの 2.5.11. Iterable and array assertions に記述があります。なかでも、リストや配列の中身をチェックするためのアサーションメソッドは、次の箇所にまとめられています。
ただ、メソッド名から正確な挙動を推測するのは難しく、それぞれの違いに頭を悩ませることがあるので、改めて整理してみます。
対象範囲
この記事では、上記のリンク先の表に書かれている次のメソッドとその変種、および isEqualTo を対象にします。
- contains
- containsOnly
- containsExactly
- containsExactlyInAnyOrder
- containsSequence
- containsSubsequence
- containsOnlyOnce
- containsAnyOf
ドキュメントの2.5.11に書かれている、これ以降のコンテンツ(Satisy, Match, Navigating, Filtering, Exracting, Mapping, Comparatorなど)は対象外です。
検証した環境は次のとおりです。
- OpenJDK Runtime Environment Temurin-17.0.1+12
- Kotlin 1.6.10
- AssertJ 3.22.0
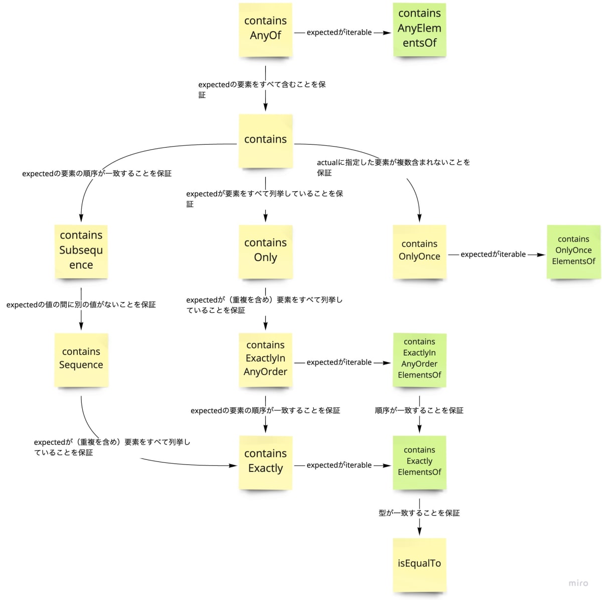
アサーションの系統図
リストや配列の中身をチェックするためのアサーションの系統図を作ってみました。上のものほど比較が緩く、下に行くほど厳密な比較になります。図中の actual と expected はそれぞれ assertThat(actual).メソッド(expected) に入る値です。
緑色のメソッドは、対応する黄色のメソッドの変種で、expectedに複数の引数で要素を指定する代わりに、expectedをIterableにしたものです。

系統図の左から2列目にあるメソッドを詳しく比較すると次の表のようになります。下に行くほど厳密な比較になっていることがわかると思います。
| メソッド | expectedの要素が多い | expectedの要素が少ない | 重複した要素をexpectedに1つだけ指定 | expectedと順序が違う |
|---|---|---|---|---|
| containsAnyOf | OK | OK | OK | OK |
| contains | NG | OK | OK | OK |
| containsOnly | NG | NG | OK | OK |
| containsExactlyInAnyOrder | NG | NG | NG | OK |
| containsExactly | NG | NG | NG | NG |
系統図の一番左側の列を比較すると次のようになります。こちらも下に行くほど厳密な比較になっています。
| メソッド | expectedと順序が違う | expectedの要素間に別の値がある | expectedの方が少ない | 重複した要素をexpectedに1つだけ指定 |
|---|---|---|---|---|
| contains | OK | OK | OK | OK |
| containsSubsequence | NG | OK | OK | OK |
| containsSequence | NG | NG | OK | OK |
| containsExactly | NG | NG | NG | NG |
実際のコードによる比較
実際のコードを見た方がわかりやすい場合もあるので、それぞれの違いがわかるようなテストケースを作成しました。Kotlinで記述しています。コメントアウトしていないアサーションはすべて成功し、コメントアウトしてあるアサーションはすべて失敗します。
import org.assertj.core.api.Assertions.assertThat
import org.junit.jupiter.api.Test
class IterableTest {
private val list = listOf(0, 1, 1, 2, 3, 5)
@Test
fun testContainsAnyOf() {
assertThat(list)
.containsAnyOf(1)
.containsAnyOf(4, 3, 2)
//.containsAnyOf(4) // fail
.containsAnyElementsOf(listOf(4, 3, 2))
.doesNotContainAnyElementsOf(listOf(4, 6))
}
@Test
fun testContains() {
assertThat(list)
.contains(1)
.contains(5, 3, 2)
//.contains(4, 3, 2) // fail
.doesNotContain(4, 6)
.doesNotContainAnyElementsOf(listOf(4, 6))
}
@Test
fun testContainsOnly() {
assertThat(list)
.containsOnly(5, 3, 2, 1, 0)
//.containsOnly(5, 3, 2) // fail
}
@Test
fun testContainsExactlyInAnyOrder() {
assertThat(list)
.containsExactlyInAnyOrder(5, 3, 2, 1, 1, 0)
//.containsExactlyInAnyOrder(5, 3, 2, 1, 0) // fail
.containsExactlyInAnyOrderElementsOf(listOf(5, 3, 2, 1, 1, 0))
}
@Test
fun testContainsExactly() {
assertThat(list)
.containsExactly(0, 1, 1, 2, 3, 5)
//.containsExactly(5, 3, 2, 1, 1, 0) // fail
.containsExactlyElementsOf(listOf(0, 1, 1, 2, 3, 5))
}
@Test
fun testIsEqualTo() {
assertThat(list)
.isEqualTo(listOf(0, 1, 1, 2, 3, 5))
//.isEqualTo(arrayOf(0, 1, 1, 2, 3, 5)) // fail
}
@Test
fun testContainsSubsequence() {
assertThat(list)
.containsSubsequence(1, 1, 2, 5)
//.containsSubsequence(3, 2, 1) // fail
.doesNotContainSequence(3, 2, 1)
}
@Test
fun testContainsSequence() {
assertThat(list)
.containsSequence(1, 1, 2, 3)
//.containsSequence(1, 1, 2, 5) // fail
.doesNotContainSequence(3, 2, 1)
}
@Test
fun testContainsOnlyOnce() {
assertThat(list)
.containsOnlyOnce(0, 2, 3)
//.containsOnlyOnce(1) // fail
.containsOnlyOnceElementsOf(listOf(0, 2, 3))
}
}
ソースコード全体は以下のリポジトリに置いてあります。
まとめ
AssertJのリストや配列の中身をチェックするアサーションを整理してみました。個人的によく使うのは、順序を気にせず比較する containsExactlyInAnyOrder と、そのexpectedをIterableにした containsExactlyInAnyOrderElementsOf です。
これらよりも緩く比較したい場面はあまり多くなく、順序が決まっている場合は containsExactly や containsExactlyElementsOf よりも、 isEqualTo を使うことが多いです。
Discussion