dbt Labs のベストプラクティス全部違反してみた。そして dbt project evaluator を使って全部直してみた。
サマリ
dbt Labs では、dbt のプロジェクト、並びに変換パイプラインに関するベストプラクティスを紹介しています。
さらに、いくつかのベストプラクティスについては、自動で評価可能な dbt project evaluator というツールも公開されています。
今回は、dbt project evaluator で評価可能な、20 個のベストプラクティスを全て「違反」した dbt プロジェクトを1から作成し、このツールを当てて評価した上で、修正をかけました。
実際にツールがうまく検知してくれるのかを確認し、検知された項目を修正する場合の手続きとその難所や、現実的な運用方法をまとめています。
※この記事は dbtアドベントカレンダー2022 の 12/10 分の記事です。
dbt project evaluator について
dbt labs 謹製のパッケージです。
アナリティクスエンジニアリングで一番頭を悩ませるのが、データ変換パイプラインをどう組み立てれば保守しやすく、高性能になるか、という点です。
経験をもとに、人がアークテクチャをレビューして組み立てるのが一般的なのですが、このパッケージはそれを自動でやってしまおう、というコンセプトで作られたものです。
dbt Labs のベストプラクティス
dbt Labs にはサポートチームが存在し、数多くの案件でコンサルティングを行なっています。
その中で、一般化できるものとして、ベストプラクティスを抽出しています。
今回は、その中で project evaluator で評価できる20個を対象にします。
具体的には。①いつどこでどんなテーブルをjoinするべきか等のモデリングの観点、②最低限記載するべき schema テストの観点、③最低限記載するべきメタ情報などドキュメンテーションの観点、④staging や reporting などの層を意識したディレクトリ構造の観点、⑤多段viewをどこまで許すかといったパフォーマンスの観点の合計5つの観点があります。
モデリング
- ソースへのダイレクトジョイン
- ソースに依存する下流モデル
- モデルのファンアウト
- 複数ソースの結合
- 上流コンセプトの再接合
- ルートモデル
- ソースのファンアウト
- ダウンストリームモデルに依存するステージングモデル
- 他のステージングモデルに依存するステージングモデル
- 未使用のソース
テスト
- 主要キーの欠落テスト
- テストカバレッジ
ドキュメンテーション
- ドキュメンテーションカバレッジ
- 文書化されていないモデル
構造
- モデルの命名規則
- モデルディレクトリ
- ソースディレクトリ
- テストディレクトリ
パフォーマンス
- 連鎖したビューの依存性
- エクスポージャ 親のマテリアライゼーション
事前準備と修正結果
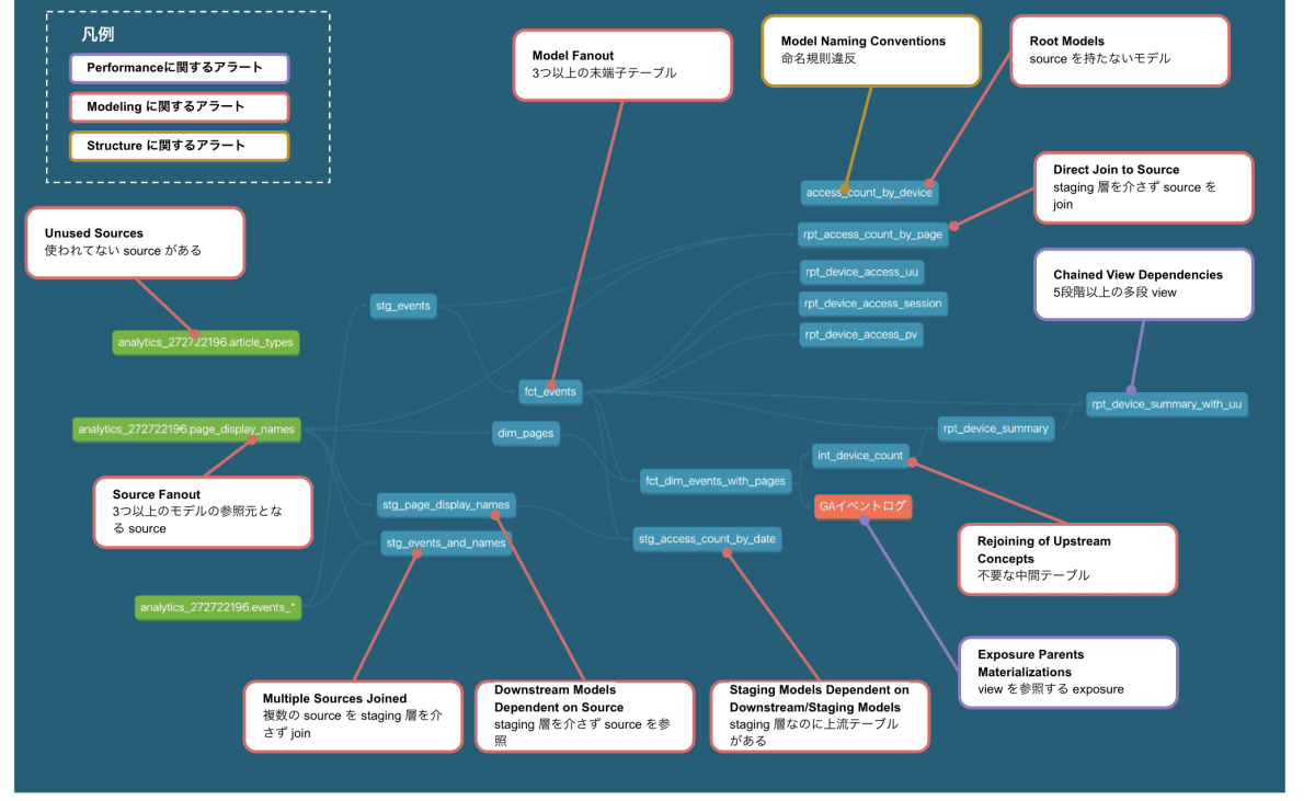
20個のベストプラクティスを全部違反している project を作りました。
<参考リポジトリ>
各種ベストプラクティスに対して、どこに違反してるかの対応は以下の通りです。


このパイプラインは、GA4のアクセスログをソースデータとし、デバイスやページごとにUU数やPV数を出すテーブルを生成する処理を仮定して作成しています。
実際のデータセット名やテーブル名はダミーなので、dbt run は実行できません。
やりたいことはシンプルですが、全て違反するように作ったため、かなり見辛いパイプラインになってると思います。
修正結果
下図が dbt-project-evaluator を用いて評価し、指示に従って修正をした後のパイプラインです。テーブルの数が減って、シンプルになったと思いますが、いかがでしょうか。

修正の流れを次の章から解説して行きます。
長くなるため、先にサマリーを把握されたい方は、「実際のプロジェクトに適用する際のポイント」まで飛ばしてお読みください。
dbt project evaluator の適用
違反しているパイプラインに dbt projeect evaluator を適用してみます。
$ poetry run dbt test --select package:dbt_project_evaluator
13:43:06 Running with dbt=1.3.1
13:43:06 Found 48 models, 36 tests, 0 snapshots, 0 analyses, 560 macros, 0 operations, 1 seed file, 3 sources, 1 exposure, 0 metrics
13:43:06
... 省略 ...
13:43:14 Finished running 20 tests in 0 hours 0 minutes and 7.99 seconds (7.99s).
13:43:14
13:43:14 Completed with 20 errors and 0 warnings:
... 省略 ...
13:43:14 Done. PASS=0 WARN=0 ERROR=20 SKIP=0 TOTAL=20
20個の観点についてチェックしているのですが、Completed with 20 errors and 0 warnings: と出ているので、漏れなく検知できているようです。
dbt-project-evaluator の実行だけであれば、検査対象の project をビルドせず、クエリもしないため、実行時間も数秒でした。
プロジェクトの修正
裏側の仕組み
プロジェクトの修正に入る前に、dbt project evaluator の仕組みと使い方を簡単に紹介します。
- dbt project evaluator は、model の依存関係を解決し、親テーブルと子テーブルを関係を表現した DAG テーブルを作ります。
- このテーブルをベースとして、親・子テーブルの種類や数、多段 view の段数、ドキュメンテーションの状況などを解析し、違反している場合は、解析結果をまとめたテーブルを作ります。
- 最後に、解析結果をまとめたテーブルの行数が 0行以上でないかを dbt test でチェックしています。
つまり、dbt project evaluator で出てきた dbt test のコンパイルクエリを使えば、解析結果のテーブルにアクセスし、エラーとなっている箇所を特定できます。これを使って修正して行きます。
<実際の解析テーブル: ファイルを配置しているパスが不適切と検知された場合>

この解析テーブルを使って、エラーを解決して行きます。
Direct Join To Source
このエラーは何?
source で定義されたファイルが、 staging 層を介さずに、下流で join されている場合に発生します。
何が悪いの?
Source 側にスキーマ変更があった場合、不用意に参照しているテーブルが多数あると、全て変更する必要が生じてしまいます。staging 層でラップすることで、source の変更に強くなります。
修正
解析用のテーブルを確認します。
select *
from `dbt_ga4_project_evaluator`.`fct_direct_join_to_source`

parent = page_display_names とあるので、page_display_names が関連するテーブルと思われます。
※実行結果のテーブルの見方が少し難しいかもしれません。
dbt docs で確認すると、確かに子テーブルの一つである、rpt_access_count_by_page が内部で page_display_names を join してることがわかります。

page_display_names は staging 層にあらかじめ定義した stg_page_display_names で置き換えできそうなので、変更します。
$ poetry run dbt build --select package:dbt_project_evaluator,+fct_direct_join_to_source
14:13:57 Found 48 models, 36 tests, 0 snapshots, 0 analyses, 560 macros, 0 operations, 1 seed file, 3 sources, 1 exposure, 0 metrics
14:13:57
14:14:01 Concurrency: 4 threads (target='target')
14:14:01
...
14:14:16 14 of 14 START test is_empty_fct_direct_join_to_source_ ........................ [RUN]
14:14:17 14 of 14 PASS is_empty_fct_direct_join_to_source_ .............................. [PASS in 0.73s]
14:14:17
14:14:17 Finished running 7 view models, 6 table models, 1 test in 0 hours 0 minutes and 19.51 seconds (19.51s).
14:14:17
14:14:17 Completed successfully
14:14:17
無事 test が通りました。
ただし、変更前後でデータの値が変わっている可能性はあります。
ここは dbt build でデータが変わってないか等も確認する必要はあります。今回は合っているものとして次に進みます。
Downstream Models Dependent on Source
このエラーは何?
source で定義されたファイルが、 staging 層を介さずに、下流で直接参照されている場合に発生します。
何が悪いの?
sourceのテーブルはカラム名などは変わり得るため、sourceではなく、staging 層のテーブルを源流とする構成にしておくことで、モデリングの一貫性を保つことができます。
staging を介さずに参照されている source テーブルがあることは、一対一対応が崩れていることになります。
修正
解析用のテーブルを確認します。
select *
from `dbt_ga4_project_evaluator`.`fct_marts_or_intermediate_dependent_on_source`

結果のテーブルは比較的わかりやすいです。
child = dim_pages とあるので dbt docs で確認すると、dim_pages が source の page_display_names を 直接参照 してることがわかります。
page_display_names は staging 層にあらかじめ定義した stg_page_display_names で置き換えできそうなので、変更します。

$ poetry run dbt build --select package:dbt_project_evaluator,+fct_marts_or_intermediate_dependent_on_source
Configuration file exists at /Users/moritajunya/Library/Application Support/pypoetry, reusing this directory.
14:30:57 14 of 14 START test is_empty_fct_marts_or_intermediate_dependent_on_source_ .... [RUN]
14:30:58 14 of 14 PASS is_empty_fct_marts_or_intermediate_dependent_on_source_ .......... [PASS in 0.89s]
14:30:58
14:30:58 Finished running 7 view models, 6 table models, 1 test in 0 hours 0 minutes and 18.48 seconds (18.48s).
14:30:58
14:30:58 Completed successfully
14:30:58
無事 test が通りました。
Model Fanout
このエラーは何?
一つの model (source ではない) から、3つ以上の(末端)子テーブルが作られている場合に発生します。
何が悪いの?
一つのテーブルのみを参照するテーブルが複数作られており、それらが最終的なレポートとしてBIツール等で利用されている場合、テーブルを作るのではなく、親となるテーブルを直接参照し、BIツール側で加工した方が、保守性が高く、効率的である可能性が高いです。
※これはBIツールに依存すると思います。Looker のようにクラウドのデータソースを都度参照するような場合は当てはまりますが、Tableauのようにデータソースをローカルで抽出する場合は、子テーブルとしてレポートを作っておくほうが性能面で有利な場合もあります。
修正
解析用のテーブルを確認します。
select *
from `dbt_ga4_project_evaluator`.`fct_model_fanout`

結果のテーブルは比較的わかりやすいです。
parent = fct_events とあるので fct_events が関連するテーブルで、rpt_device_access_* と続くテーブルたちが不要であることが推察されます。
pv,uu,session について一つのテーブルにまとめた rpt_device_summary_with_uu がすでにあるので、これらは不要とし、削除してしまいます。

$ poetry run dbt build --select package:dbt_project_evaluator,+fct_model_fanout
Configuration file exists at /Users/moritajunya/Library/Application Support/pypoetry, reusing this directory.
14:44:56 14 of 14 START test is_empty_fct_model_fanout_ ................................. [RUN]
14:44:57 14 of 14 PASS is_empty_fct_model_fanout_ ....................................... [PASS in 0.70s]
14:44:57
14:44:57 Finished running 7 view models, 6 table models, 1 test in 0 hours 0 minutes and 16.42 seconds (16.42s).
14:44:57
14:44:57 Completed successfully
14:44:57
14:44:57 Done. PASS=14 WARN=0 ERROR=0 SKIP=0 TOTAL=14
無事 test が通りました。
Multiple Sources Joined
このエラーは何?
複数の source を join したテーブルが staging 層にあるとき発生します。
何が悪いの?
staging 層のテーブルはモデリングの源流となるので、可能な限り細かい粒度のものを持っておくことが理想です。
もし複数の source を join しているテーブルがあるなら、おそらくもっと細かい粒度が定義できることを意味するため、別のテーブルに分けた方が良い可能性があります。
修正
解析用のテーブルを確認します。
select *
from `dbt_ga4_project_evaluator`.`fct_multiple_sources_joined`

結果のテーブルは比較的わかりやすいです。
child = stg_events_and_names で、source_parents = {analytics_272722196.events_*, analytics_272722196.page_display_names} とあるので、この2つを join してることが原因と思われます。
stg_events_and_names は定義しているが下流で使っていないので、削除してしまいます。

$ poetry run dbt build --select package:dbt_project_evaluator,+fct_multiple_sources_joined
Configuration file exists at /Users/moritajunya/Library/Application Support/pypoetry, reusing this directory.
14:54:13 14 of 14 START test is_empty_fct_multiple_sources_joined_ ...................... [RUN]
14:54:14 14 of 14 PASS is_empty_fct_multiple_sources_joined_ ............................ [PASS in 0.82s]
14:54:14
14:54:14 Finished running 7 view models, 6 table models, 1 test in 0 hours 0 minutes and 16.85 seconds (16.85s).
14:54:14
14:54:14 Completed successfully
14:54:14
14:54:14 Done. PASS=14 WARN=0 ERROR=0 SKIP=0 TOTAL=14
無事 test が通りました。
また、この修正によって、後述する Souce Fanout も解決されてしまいました。
Rejoining of Upstream Concepts
このエラーは何?
子テーブルとして作ったテーブルが、同じ親をもつ別の子テーブルから参照されており、それ以外に使われていない時に発生します。
何が悪いの?
これは不用意にモジュール化されてしまっていることを検知しています。
処理時間の節約にもならないため、一つのSQLに処理をまとめる方が良い可能性があります。
ただし、SQLの業種が増えるため、クエリが複雑すぎる場合は例外です。
修正
解析用のテーブルを確認します。
select *
from `dbt_ga4_project_evaluator`.`fct_rejoining_of_upstream_concepts`

結果のテーブルは比較的わかりやすいです。
parent_and_child = rpt_device_summary となっているので、これら不要なモジュールのようです。
rpt_device_summary に処理を寄せようと思います。

$ poetry run dbt build --select package:dbt_project_evaluator,fct_rejoining_of_upstream_concepts
15:10:34 Found 43 models, 34 tests, 0 snapshots, 0 analyses, 560 macros, 0 operations, 1 seed file, 3 sources, 1 exposure, 0 metrics
15:10:34
15:10:36 Concurrency: 4 threads (target='target')
15:10:36
15:10:36 1 of 2 START sql table model dbt_ga4_project_evaluator.fct_rejoining_of_upstream_concepts [RUN]
15:10:39 1 of 2 OK created sql table model dbt_ga4_project_evaluator.fct_rejoining_of_upstream_concepts [CREATE TABLE (0.0 rows, 4.1 KB processed) in 3.07s]
15:10:39 2 of 2 START test is_empty_fct_rejoining_of_upstream_concepts_ ................. [RUN]
15:10:40 2 of 2 PASS is_empty_fct_rejoining_of_upstream_concepts_ ....................... [PASS in 1.03s]
15:10:40
15:10:40 Finished running 1 table model, 1 test in 0 hours 0 minutes and 6.43 seconds (6.43s).
15:10:40
15:10:40 Completed successfully
15:10:40
15:10:40 Done. PASS=2 WARN=0 ERROR=0 SKIP=0 TOTAL=2
無事 test が通りました。
また、この修正によって、後述する Chained View Dependencies も解決されてしまいました。
Root Models
このエラーは何?
source を使っていないモデルがある場合に発生します。
何が悪いの?
dbt でリネージが追えなくなってしまうため、一貫性を失いやすいです。
ただ、date_spineマクロなどで作られるカレンダーマスタのような source を必要としないテーブルもあります。これらは例外です。
修正
解析用のテーブルを確認します。
select *
from `dbt_ga4_project_evaluator`.`fct_root_models`

child = access_count_by_device となっているので、これの参照テーブルを修正します。

$ poetry run dbt build --select package:dbt_project_evaluator,fct_rejoining_of_upstream_concepts
15:17:08 Found 43 models, 34 tests, 0 snapshots, 0 analyses, 560 macros, 0 operations, 1 seed file, 3 sources, 1 exposure, 0 metrics
15:17:08
15:17:12 Concurrency: 4 threads (target='target')
15:17:12
15:17:12 1 of 2 START sql table model dbt_ga4_project_evaluator.fct_rejoining_of_upstream_concepts [RUN]
15:17:15 1 of 2 OK created sql table model dbt_ga4_project_evaluator.fct_rejoining_of_upstream_concepts [CREATE TABLE (0.0 rows, 4.1 KB processed) in 3.21s]
15:17:15 2 of 2 START test is_empty_fct_rejoining_of_upstream_concepts_ ................. [RUN]
15:17:16 2 of 2 PASS is_empty_fct_rejoining_of_upstream_concepts_ ....................... [PASS in 0.94s]
15:17:16
15:17:16 Finished running 1 table model, 1 test in 0 hours 0 minutes and 7.77 seconds (7.77s).
15:17:16
15:17:16 Completed successfully
15:17:16
15:17:16 Done. PASS=2 WARN=0 ERROR=0 SKIP=0 TOTAL=2
無事 test が通りました。
しかし、この修正によって、前述の項で解決したはずの model fanout が再発してしまいました。
先にこちらの不具合から直した方が検討の手戻りがなかったかもしれません。
大量にエラーが出ている場合は、修正する観点の順番を考えておくか、何周かする作戦で挑む必要がありそうです。
今回は、rpt_device_summary と同じ情報を持ってると考え、access_count_by_device を削除して model fanout も解決します。
※ 後述する model naming conventions も、このテーブルを消したことで解決されます。
Source Fanout
このエラーは何?
source から 3つ以上の staging 層のテーブルが生成されているときに発生します。
何が悪いの?
複数のテーブルが source を参照していると、生データのフォーマットが変更された場合に、変更箇所が増えてしまいます。
そのため、staging のテーブルと source のテーブルは1:1に対応させて、変換の処理はシンプルになるようにしておくのが望ましいです。
修正
select *
from `dbt_ga4_project_evaluator`.`fct_source_fanout`

parent = page_display_names の子テーブルが多数ありそうです。source を一つの staging テーブルで参照するように修正します。

※このエラーは前述の操作で解決したので、省略します。
Staging Models Dependent on Downstream Models と Staging Models Dependent on Other Staging Models
このエラーは何?
staging 層なのに上流テーブルがあるときに発生します
何が悪いの?
sourceではない、staging や別のテーブルを参照しているということは、mart、あるいは reporting 層のテーブルであることが示唆されます。
修正
select *
from `dbt_ga4_project_evaluator`.`fct_staging_dependent_on_marts_or_intermediate`
union all
select *
from `dbt_ga4_project_evaluator`.`fct_staging_dependent_on_staging`

child = stg_access_count_by_date とあるので、このテーブルの命名を変更して対応します。

$ poetry run dbt build --select package:dbt_project_evaluator,+fct_staging_dependent_on_staging +fct_staging_dependent_on_marts_or_intermediate
15:40:15 Found 42 models, 32 tests, 0 snapshots, 0 analyses, 560 macros, 0 operations, 1 seed file, 3 sources, 1 exposure, 0 metrics
15:40:15
15:40:17 Concurrency: 4 threads (target='target')
15:40:17
15:40:32 16 of 17 PASS is_empty_fct_staging_dependent_on_staging_ ....................... [PASS in 0.67s]
15:40:32 17 of 17 PASS is_empty_fct_staging_dependent_on_marts_or_intermediate_ ......... [PASS in 0.66s]
15:40:32
15:40:32 Finished running 7 view models, 7 table models, 1 seed, 2 tests in 0 hours 0 minutes and 16.82 seconds (16.82s).
15:40:32
15:40:32 Completed successfully
15:40:32
15:40:32 Done. PASS=17 WARN=0 ERROR=0 SKIP=0 TOTAL=17
moritajunyanoMacBook-Pro:dbt-container-for-bigquery moritajunya$
Unused Sources
このエラーは何?
使っていない Source がある時に発生します
何が悪いの?
YMLで定義したけれどもモデルに取り込まれなかったソースか、廃止されたモデルで、YMLファイルのソースブロックの対応する行が同時に削除されなかったことを表します。これは、単にプロジェクト内にある必要のない残骸が蓄積されていることを表しています。
修正
select *
from `dbt_ga4_project_evaluator`.`fct_unused_sources`

parent = article_types とあるので、これが使われていない source のようです。yamlファイルから消すことにします。

$ poetry run dbt test --select package:dbt_project_evaluator,+fct_unused_sources
15:45:50 Found 42 models, 32 tests, 0 snapshots, 0 analyses, 560 macros, 0 operations, 1 seed file, 2 sources, 1 exposure, 0 metrics
15:45:50
15:45:52 Concurrency: 4 threads (target='target')
15:45:52
15:45:52 1 of 1 START test is_empty_fct_unused_sources_ ................................. [RUN]
15:45:53 1 of 1 PASS is_empty_fct_unused_sources_ ....................................... [PASS in 0.75s]
15:45:53
15:45:53 Finished running 1 test in 0 hours 0 minutes and 2.67 seconds (2.67s).
15:45:53
15:45:53 Completed successfully
15:45:53
Testing と Document
テストを記載することで、ドキュメントも充足するため、まとめて対応します。
この観点では、一意性テストと非 null テストが一番重要と思われます。
これはモデルの粒度を表すことになるので、粒度をチェックするテストがあれば、テーブルの重複等を検知でき、最低限のテストとして機能します。
カラムの組み合わせで一意になるような場合は、サロゲートキーを生成することでチェック可能になります。
修正
select *
from `dbt_ga4_project_evaluator`.`fct_missing_primary_key_tests`

resource_name = fct_dim_events_with_pages,stg_events,rpt_access_count_by_date... とあるので、これらにテストを記載しつつ、ドキュメントも拡充します。
$ poetry run dbt test --select package:dbt_project_evaluator,+fct_missing_primary_key_tests +fct_test_coverage +fct_documentation_coverage
15:57:55 Found 42 models, 38 tests, 0 snapshots, 0 analyses, 560 macros, 0 operations, 1 seed file, 2 sources, 1 exposure, 0 metrics
15:57:55
15:57:57 Concurrency: 4 threads (target='target')
15:57:57
15:57:57 1 of 3 START test dbt_utils_accepted_range_fct_documentation_coverage_documentation_coverage_pct___var_documentation_coverage_target_ [RUN]
15:57:57 2 of 3 START test dbt_utils_accepted_range_fct_test_coverage_test_coverage_pct___var_test_coverage_target_ [RUN]
15:57:57 3 of 3 START test is_empty_fct_missing_primary_key_tests_ ...................... [RUN]
15:57:58 3 of 3 PASS is_empty_fct_missing_primary_key_tests_ ............................ [PASS in 0.94s]
15:57:58 1 of 3 PASS dbt_utils_accepted_range_fct_documentation_coverage_documentation_coverage_pct___var_documentation_coverage_target_ [PASS in 0.98s]
15:57:58 2 of 3 PASS dbt_utils_accepted_range_fct_test_coverage_test_coverage_pct___var_test_coverage_target_ [PASS in 1.20s]
15:57:58
15:57:58 Finished running 3 tests in 0 hours 0 minutes and 2.77 seconds (2.77s).
15:57:58
15:57:58 Completed successfully
15:57:58
15:57:58 Done. PASS=3 WARN=0 ERROR=0 SKIP=0 TOTAL=3
不要なテーブルの削除等は Modeling の観点で実施していたため、testを記載するべき対象が少なく済みました。
Model Naming Conventions
これはテーブル名が reporting や mart、 staging に合わせて、接頭辞をつけているかをチェックします。
デフォルトでは、 other_prefixes = stg_, marts_prefixes = dim_ or fct_, staging_prefixes = stg_ ,intermediate_prefixes = int_* のように指定されており、これに違反するとアラートが発生します。
参考: https://github.com/dbt-labs/dbt-project-evaluator#overriding-variables
dbt_project.yml でこれらの値は override できるので、接頭辞を変更したい場合は設定します。
修正
select *
from `dbt_ga4_project_evaluator`.`fct_model_naming_conventions`

resource_name = access_count_by_device とあり、appropriate_prefixes = rpt_ となっているので、rpt_access_count_by_device とします。
※対象のテーブルは modeling の修正で対応ずみのため、修正内容は省略します。
Directory Structure
これは ディレクトリが正しく命名されているか、また各モデルが適切なディレクトリの中にあるかをチェックするものです。
ディレクトリはデフォルトで、model_types = staging, intermediate, marts, other の4つが定義されていて、
それぞれ、staging_folder_name=staging, intermediate_folder_name=intermediate, marts_folder_name=marts というディレクトリ名で指定されています。
これは変更することも増やすことも可能で、<model_type>_folder_name のような形で定義できます
# dbt_project.yml
# add an additional model type "util"
vars:
dbt_project_evaluator:
model_types: ['staging', 'intermediate', 'marts', 'other', 'util']
util_folder_name: 'util'
util_prefixes: ['util_']
今回はデフォルトの指定に沿ってディレクトリ、ファイル名を合わせることとします。
修正
select *
from `dbt_ga4_project_evaluator`.`fct_source_directories`;
select *
from `dbt_ga4_project_evaluator`.`fct_test_directories`;
select *
from `dbt_ga4_project_evaluator`.`fct_model_directories`;
change_file_path_to とあるカラムに、適正と思われるファイルパスが記載されてます。
この通り修正して行きます。

$ poetry run dbt test --select package:dbt_project_evaluator,+fct_missing_primary_key_tests +fct_test_coverage +fct_documentation_coverage
15:57:55 Found 42 models, 38 tests, 0 snapshots, 0 analyses, 560 macros, 0 operations, 1 seed file, 2 sources, 1 exposure, 0 metrics
15:57:55
15:57:57 Concurrency: 4 threads (target='target')
15:57:57
15:57:57 1 of 3 START test dbt_utils_accepted_range_fct_documentation_coverage_documentation_coverage_pct___var_documentation_coverage_target_ [RUN]
15:57:57 2 of 3 START test dbt_utils_accepted_range_fct_test_coverage_test_coverage_pct___var_test_coverage_target_ [RUN]
15:57:57 3 of 3 START test is_empty_fct_missing_primary_key_tests_ ...................... [RUN]
15:57:58 3 of 3 PASS is_empty_fct_missing_primary_key_tests_ ............................ [PASS in 0.94s]
15:57:58 1 of 3 PASS dbt_utils_accepted_range_fct_documentation_coverage_documentation_coverage_pct___var_documentation_coverage_target_ [PASS in 0.98s]
15:57:58 2 of 3 PASS dbt_utils_accepted_range_fct_test_coverage_test_coverage_pct___var_test_coverage_target_ [PASS in 1.20s]
15:57:58
15:57:58 Finished running 3 tests in 0 hours 0 minutes and 2.77 seconds (2.77s).
15:57:58
15:57:58 Completed successfully
15:57:58
15:57:58 Done. PASS=3 WARN=0 ERROR=0 SKIP=0 TOTAL=3
Chained View Dependencies
これは4段以上の多段viewとなっており、 materialization を変えることで性能改善が見込めそうなテーブルがある時に発生します。
多段viewがあると、最後のviewを参照するクエリが重たくなる傾向にあります。途中のviewを table または incremental に変更することで、性能改善が期待できます。
修正
select *
from `dbt_ga4_project_evaluator`.`fct_chained_views_dependencies`

rpt_device_summary_with_uu の distance が 5 と出ているため、これを修正します。
※ model の修正によってすでに解決されたため、修正内容は省略します。
Exposure Parents Materializations
このエラーは何?
これは Exposure として定義されたモデルの materialization が view である場合に発生します。
何が悪いの?
Exposure とは外部から利用で切るように定義されたモデルで、多数のアクセスが想定されます。
パフォーマンスの観点から table や incremental の materialization で提供するのが望ましいです。
修正
select *
from `dbt_ga4_project_evaluator`.`fct_exposure_parents_materializations`

parent_model_name = fct_dim_events_with_pages とあるので、このテーブルの materialization を table に変更します。
この修正によって、全ての test が解決するはずです。
改めてテストを実行してみます。
$ poetry run dbt test --select package:dbt_project_evaluator
16:54:04 Found 42 models, 38 tests, 0 snapshots, 0 analyses, 560 macros, 0 operations, 1 seed file, 2 sources, 1 exposure, 0 metrics
16:54:04
16:54:07 Concurrency: 4 threads (target='target')
16:54:07
16:54:07 1 of 20 START test dbt_utils_accepted_range_fct_chained_views_dependencies_distance__False___var_chained_views_threshold_ [RUN]
16:54:07 2 of 20 START test dbt_utils_accepted_range_fct_documentation_coverage_documentation_coverage_pct___var_documentation_coverage_target_ [RUN]
16:54:07 3 of 20 START test dbt_utils_accepted_range_fct_test_coverage_test_coverage_pct___var_test_coverage_target_ [RUN]
16:54:07 4 of 20 START test is_empty_fct_direct_join_to_source_ ......................... [RUN]
16:54:08 4 of 20 PASS is_empty_fct_direct_join_to_source_ ............................... [PASS in 0.98s]
16:54:08 5 of 20 START test is_empty_fct_exposure_parents_materializations_ ............. [RUN]
16:54:08 1 of 20 PASS dbt_utils_accepted_range_fct_chained_views_dependencies_distance__False___var_chained_views_threshold_ [PASS in 1.03s]
16:54:08 6 of 20 START test is_empty_fct_marts_or_intermediate_dependent_on_source_ ..... [RUN]
16:54:08 2 of 20 PASS dbt_utils_accepted_range_fct_documentation_coverage_documentation_coverage_pct___var_documentation_coverage_target_ [PASS in 1.30s]
16:54:08 7 of 20 START test is_empty_fct_missing_primary_key_tests_ ..................... [RUN]
16:54:08 3 of 20 PASS dbt_utils_accepted_range_fct_test_coverage_test_coverage_pct___var_test_coverage_target_ [PASS in 1.56s]
16:54:08 8 of 20 START test is_empty_fct_model_directories_ ............................. [RUN]
16:54:08 6 of 20 PASS is_empty_fct_marts_or_intermediate_dependent_on_source_ ........... [PASS in 0.63s]
16:54:08 9 of 20 START test is_empty_fct_model_fanout_ .................................. [RUN]
16:54:08 5 of 20 PASS is_empty_fct_exposure_parents_materializations_ ................... [PASS in 0.85s]
16:54:08 10 of 20 START test is_empty_fct_model_naming_conventions_ ..................... [RUN]
16:54:09 7 of 20 PASS is_empty_fct_missing_primary_key_tests_ ........................... [PASS in 0.67s]
16:54:09 11 of 20 START test is_empty_fct_multiple_sources_joined_ ...................... [RUN]
16:54:09 8 of 20 PASS is_empty_fct_model_directories_ ................................... [PASS in 0.72s]
16:54:09 12 of 20 START test is_empty_fct_rejoining_of_upstream_concepts_ ............... [RUN]
16:54:09 9 of 20 PASS is_empty_fct_model_fanout_ ........................................ [PASS in 0.64s]
16:54:09 13 of 20 START test is_empty_fct_root_models_ .................................. [RUN]
16:54:09 11 of 20 PASS is_empty_fct_multiple_sources_joined_ ............................ [PASS in 0.63s]
16:54:09 14 of 20 START test is_empty_fct_source_directories_ ........................... [RUN]
16:54:09 10 of 20 PASS is_empty_fct_model_naming_conventions_ ........................... [PASS in 0.80s]
16:54:09 15 of 20 START test is_empty_fct_source_fanout_ ................................ [RUN]
16:54:09 12 of 20 PASS is_empty_fct_rejoining_of_upstream_concepts_ ..................... [PASS in 0.58s]
16:54:09 16 of 20 START test is_empty_fct_staging_dependent_on_marts_or_intermediate_ ... [RUN]
16:54:10 13 of 20 PASS is_empty_fct_root_models_ ........................................ [PASS in 0.79s]
16:54:10 17 of 20 START test is_empty_fct_staging_dependent_on_staging_ ................. [RUN]
16:54:10 14 of 20 PASS is_empty_fct_source_directories_ ................................. [PASS in 0.69s]
16:54:10 18 of 20 START test is_empty_fct_test_directories_ ............................. [RUN]
16:54:10 15 of 20 PASS is_empty_fct_source_fanout_ ...................................... [PASS in 0.74s]
16:54:10 19 of 20 START test is_empty_fct_undocumented_models_ .......................... [RUN]
16:54:10 16 of 20 PASS is_empty_fct_staging_dependent_on_marts_or_intermediate_ ......... [PASS in 0.67s]
16:54:10 20 of 20 START test is_empty_fct_unused_sources_ ............................... [RUN]
16:54:10 17 of 20 PASS is_empty_fct_staging_dependent_on_staging_ ....................... [PASS in 0.68s]
16:54:11 18 of 20 PASS is_empty_fct_test_directories_ ................................... [PASS in 0.69s]
16:54:11 19 of 20 PASS is_empty_fct_undocumented_models_ ................................ [PASS in 0.76s]
16:54:11 20 of 20 PASS is_empty_fct_unused_sources_ ..................................... [PASS in 0.66s]
16:54:11
16:54:11 Finished running 20 tests in 0 hours 0 minutes and 6.67 seconds (6.67s).
16:54:11
16:54:11 Completed successfully
16:54:11
16:54:11 Done. PASS=20 WARN=0 ERROR=0 SKIP=0 TOTAL=20
無事、20個全ての test が成功しています。
実際のプロジェクトに適用する際のポイント
適用すべきフェーズ
このツールのチェックはかなり厳しい印象で、テーブル数がそこそこある一般的なプロジェクトで適用したら、ほとんどがエラーになると思います。
というのも、ベストプラクティスとして守るべき観点と、ツールの設定に依存している観点が混在しているため、カスタマイズした状態で適用しないと、期待しないアラートが多数上がってしまいます。
初期構築の際を除いて、チェックする観点を取捨選択して適用することが前提になりそうです。
手戻りと実施順序
今回の修正において、一つのアラートを直すと他のアラートも治る、といったことが多発しました。その一方で、片方のアラートを直すと別のアラート出る、といったことも起きました。
手戻りなく進めるためには、順番を設計して適用していく必要がありそうです。
不要なテーブルや処理を消すようなアクションに繋がりやすい、モデリング系のアラートから着手すると、削除したテーブルで発生していたアラートが消えるため、効率よく進むかもしれません。
一方で、テーブルを新規で作るような変更を加えると、新しいアラートも発生するので。モデリング系のアラートは一気に対応する方が良さそうです。
適用すべき観点
以下にあげる、staging に関連するテストは積極的にチェックするのが望ましいと思います。修正することで検知できる不具合が増え、また修正箇所も限定されるため効果的だと感じました。
- Direct Join To Source
- Downstream Models Dependent on Source
- Root Models
- Unused Sources
- Missing Primary Key Tests
一方で、modelの修正を余儀なくされてしまう観点については、修正範囲が広く、今あるクエリを修正するというよりは、新しく作ったクエリを汚さないための仕組みと捉えたほうが良いかもしれません。
- Model Fanout
- Sourve Fanout
- Rejoining of Upstream Concepts
また、ディレクトリ構成やテーブル命名については、設定に依存する部分が大きいため、適用する前に自分たちのプロジェクトに合わせてカスタムする必要があります。これも、修正するというよりは、project evaluator の設定を自分たちの構成に寄せるような使い方になると思います。
- Model Naming Conventions
- Model Directories
- Source Directories
- Test Directories
※特定の観点のみチェックする場合は、dbt test コマンドにセレクタをつけて実行します。dbt seed を使って、テーブルxテスト観点の単位で除外リストを作成することもできます。
データセットの分割
project evaluator は、解析に使うテーブルを多数生成します。
素直に実行してしまうと、実行環境と同一のスキーマにテーブルを作成してしまいます。
これを防ぐため、パッケージ専用のスキーマを切り出します。
dbt_project.yml に設定します。
models:
dbt_ga4:
ga:
# materialize all models in models/ga as tables
+materialized: table
dbt_project_evaluator:
+ schema: project_evaluator
ただし、ルールの例外を入れるための seed テーブル(dbt_project_evaluator_exceptions)は同じスキーマに作られてしまうので、注意してください。
実行対象の指定
project evaluator を install すると、 dbt run を実行するたびに project evaluator が動いてしまいます。
これを避けるためには、project evaluator のパッケージを指定・除外するようにして実行します。
# 指定する
poetry run dbt build --select package:dbt_project_evaluator
# 除外する
poetry run dbt build --exclude package:dbt_project_evaluator
run される対象
exclude する場合は、対象のモデルは build されません。
そのため、dbt で動作しないクエリもチェックできてしまいますし、動作しないことを検知できません。
実行環境の除外
project evaluator を実行したくない環境においては、dbt_project.yml で設定することができます
dbt_project_evaluator:
+ schema: project_evaluator
+enabled: "{{ env_var('ENABLE_DBT_PROJECT_EVALUATOR', true) }}"
また、project evaluator によるエラーの種類も同様に設定できます。
tests:
dbt_project_evaluator:
+severity: "{{ env_var('DBT_PROJECT_EVALUATOR_SEVERITY', 'error') }}"
その他
int_all_dag_relationships を見ることで、親子関係の全てのDAGを見ることができるテーブルがあります。
これを用いて、独自のチェック観点を作ることも可能です。
終わりに
この記事では、dbt labs が提唱するベストプラクティス20個を全て違反したプロジェクトを作成し、違反内容を dbt-project-evaluator というツールを使って評価した上で、評価結果を元に修正を行いました。
修正作業は無理なく実施でき、ベストプラクティスに沿ったプロジェクトに是正できました。
実際のプロジェクトに適用する場合に備えて、カスタマイズの方法と効率よく進めるための適用順も記載しました。
dbt のプロジェクト設計に従事されてる方の参考になれば嬉しいです。
Discussion