🐥
4.1.5. SDN(Software-Defined Networking)→おまけ(01)
前回までの内容
全体マップ(Qiita投稿)
→ 現在は「4.1.5. SDN(Software-Defined Networking)」について執筆中
当方、凡人ゆえに数か月でCISSP合格をするのは不可能なので、ごく普通に数年計画です。
SDNの概念と原理
SDNアーキテクチャの構成要素
コントローラーの主要機能
SDNのセキュリティ上の利点と課題
SDNの実装と運用管理
SDNと従来のネットワークの比較
SDNの標準化と主要プロトコル
SDNの使用事例と適用分野
前回までで当初予定していたSDNに関する記事は終わりの予定だったけれど、当方の予定はCISSPの合格ではなく、CISSPに出題される分野の知識習得なので、もう少しSDNの記事を執筆することにします。
CISSPみたいな難関試験にトライすると絶対に挫折するし、挫折したときに心の拠り所になるのが得意分野の存在ですので、他の分野を進めながら、SDNに関する知識については完璧にしたいと思います。
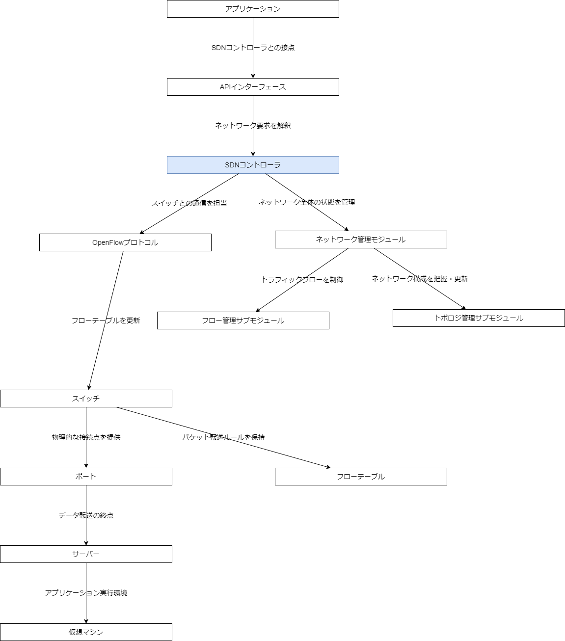
SDN知識に関するイメージ
SDNコントローラ
参考記事:SDNの概念と原理

SDNコントローラプレーン,SDNデータプレーン,SDNアプリケーションプレーン
参考記事:SDNアーキテクチャの構成要素

Discussion