✨
GKEの通信とファイアウォール
案件でGKE周りの通信とFirewall Ruleについて整理する機会があったので、備忘録としてまとめます。
概要
やりたいこと
- GKE上にPodを立て、GCLB経由でインターネット越しにアクセスさせるごくごくシンプルな内容です。
- ユーザからGCLBまではHTTPS、GCLBからPodまではHTTPで通信します。GCLBからPod間の通信にはNEG(Network Endpoint Group) を利用します。NEGについては後述します。
- コントロールプレーンへのアクセス方法はいくつかありますが、自身のローカル環境は固定IPじゃない中でインターネット越しにセキュアにアクセスさせるため、今回はDNSベースのアクセスを利用します。こちらも後述します。
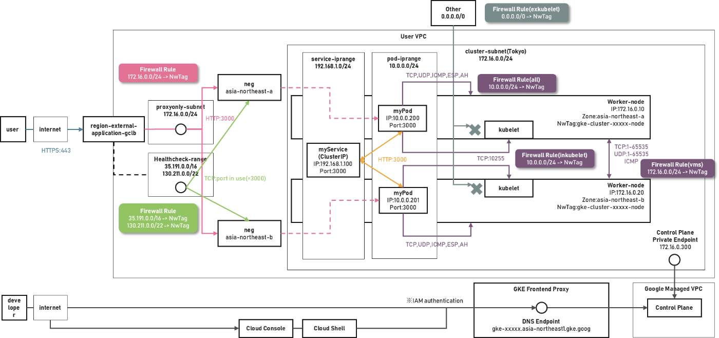
- 本記事の内容を一枚絵にすると以下の通りです。
3種類の通信
-
本構成では通信を大きく3種類に分けられます。
- 業務通信(ユーザからPodまでのHTTP系通信およびGCLBからのヘルスチェック)
- GKE管理系通信
- コントロールプレーン通信(kubectlコマンドを実行するための通信)
-
以降では各通信ごとに整理します。
業務通信
構成
- AWSと異なり、Google Cloudの外部GCLBのフロントエンドはVPC内には存在しません。一方でバックエンドは、ユーザVPC内に作成したProxy専用サブネットに配置されます。
- GCLBからクラスタ内PodへのアクセスにはNEGを利用します。簡単に言うと、NEGはGKEクラスタ内のPodをGoogle Cloud上で直接ターゲットとして扱えるようにする技術です。通常、GCLBからワーカーノードまでの通信はGoogle Cloudの世界で管理されますが、Podまでの通信はKubernetesの世界になります。NEGを使うことで、GCLBからPodまでの通信を直接ターゲット指定できるようになります。なお、NEGはゾーン単位で作成されます。
通信
- ユーザ→GCLB間:
HTTPS:443 - GCLB→Pod間:NEGにより
HTTP:3000 - GCLBのヘルスチェックは以下のIPレンジから行われます:
35.191.0.0/16130.211.0.0/22
ファイアウォール
- 業務通信では、プロキシ専用サブネットからのHTTP系通信とヘルスチェック通信をFirewall Ruleで許可する必要があります。Network Firewallはワーカーノードをターゲットとしたルールになります。Google CloudではネットワークTagを使って制御するのが一般的です。
参考:Firewallルールの設定 - ユーザ→GCLB間のHTTPS通信はVPC外の通信のため、Firewall Ruleでの許可設定は不要です。
- GKEクラスタ内Pod間通信はKubernetesの世界で制御されます。この通信はGKE作成時にデフォルトでFirewallで許可されており、業務通信として追加で許可する必要はありません。Pod間の制御はNetworkPolicyなどで行えるみたいですが、本記事では割愛します。
GKE管理系通信
- GKE管理系通信はクラスタ作成時にFirewall Ruleが自動で設定されるため、自分で設定する必要はありません。
- 自動で許可される通信は主に以下の4種類です。
参考:自動的に作成されるファイアウォール ルール
| ルール | 概要 | 許可/拒否 | 備考 |
|---|---|---|---|
| all | Pod→ワーカノード間通信 | 許可 | - |
| vms | ワーカーノード間通信 | 許可 | - |
| inkubelet | Pod→kubelet通信 | 許可 | クラスタ1.23.6以降 |
| exkubelet | Pod以外からkubelet通信を拒否 | 拒否 | クラスタ1.23.6以降 |
- ワーカノード→コントロールプレーン間通信はプライベートエンドポイントが使用されます。通信制御はGoogle Cloud側で管理されるため、ユーザ側で設定する必要はありません。
コントロールプレーン通信
-
kubectlコマンドをコントロールプレーンに対して実行するには通信経路が必要です。 -
DNSベースのアクセスを使うと、インターネット越しでもセキュアに
kubectlを利用できます。- コントロールプレーンのパブリックエンドポイントを作成する必要はありません。
- ユーザはGoogle管理のGKE Frontend Proxyを経由して
kubectlを実行します。 - IAMによるアクセス制御が行われるため、セキュアに通信できます。
- ローカル端末やCloud Shellから
kubectlを利用可能です。
参考:新しいDNSベースのGKEコントロールプレーンアクセス
まとめ
- 個人的に気になるポイントはNEG周りのFirewall Ruleです。GCLB→Pod間通信を抽象化するのがNEGの目的なので、そうであればFirewallルールもPodに対して制御したほうがコンセプトに忠実です。ただ、実際はネットワークTagでワーカーノードに対して制御する必要があるため、このあたりは少し気になるところです。
Discussion